探矿权转让登记服务指南
NEWS-2019-01-22
分享探矿权转让登记(非油气类)服务指南
一、适用范围
本指南适用于申请和办理下列勘查项目的探矿权转让登记:
(一)国土资源部颁发勘查许可证的勘查项目;
(二)根据《关于规范勘查许可证采矿许可证权限有关问题的通知》(国土资发〔2005〕200号)、《关于调整钨和稀土矿勘查许可证采矿许可证登记权限有关问题的通知》(国土资发〔2007〕92号)规定,按审批权限改由国土资源部办理登记的勘查项目。
黑龙江、贵州、陕西、新疆等省区的煤炭勘查项目及有关探矿权整合等规定中已授权省级国土资源主管部门审批登记的勘查项目除外。
已按《关于委托山西省国土资源厅等6个省级国土资源主管部门实施原由国土资源部实施的部分矿产资源勘查开采审批登记的决定》(国土资源部第75号令)规定,委托山西、福建、江西、湖北、贵州、新疆等省(区)国土资源主管部门审批登记的勘查项目除外。
二、项目信息
(一)项目名称:勘查矿产资源审批
(二)子项名称:探矿权转让登记
(三)审批类别:行政许可
(四)项目编码:12004
三、事项审查类型
前审后批
四、审批依据
《矿产资源勘查区块登记管理办法》(国务院令第240号)第二十二条:“有下列情形之一的,探矿权人应当在勘查许可证有效期内,向登记管理机关申请变更登记:(一)扩大或者缩小勘查区块范围的;(二)改变勘查工作对象的;(三)经依法批准转让探矿权的;(四)探矿权人改变名称或者地址的。”
五、受理机构
国土资源部政务大厅
六、决定机构
国土资源部
七、审批数量
无数量限制
八、申请条件
(一)申请人条件
1.变更申请人是企业法人或事业单位法人,转让申请人为该勘查项目探矿权人;(矿产资源法第三条,国务院令第240号第二十二条,国务院令第242号第三条、第七条,国土资发〔2009〕200号“一(三)”)
2.变更申请人的资金能力与申请的勘查矿种、勘查面积和勘查工作阶段相适应。(国务院令第240号第六条第一款(五),国土资发〔2009〕200号“一(二)”)
(二)符合如下条件的,准予批准:
1.申请时间在勘查许可证有效期届满30日前;
2.探矿权属无争议,经省级国土资源部门发布矿业权转让公示信息并公示无异议;(国务院令第242号第五条(三)、(五),国发〔2015〕58号);
3.勘查单位具有相应的地质勘查资质;(矿产资源法第三条第五款、国务院令第520号第二条)
4.以申请在先、招标拍卖挂牌方式取得的探矿权,持有探矿权满2年,或持有探矿权满1年且提交经评审备案的普查以上工作程度的地质报告,或经原登记管理机关组织审查并证实在勘查作业区内新发现可供进一步勘查或开采的矿产资源;以协议方式取得的探矿权,持有探矿权满5年;(国务院令第242号第五条(一)、(五),国土资发〔2009〕200号“三(十)”)
5.涉及国家出资形成的矿产地,探矿权已按规定有偿处置且缴清价款;受让人为涉外企业的,已经有关军事部门同意,符合国家关于外商投资的产业政策要求;满足登记管理机关就该探矿权设定的允许转让探矿权的条件;(国务院242号令第五条(四)、(五),财建〔2006〕694号,财建〔2008〕22号,财建〔2010〕1018号,国务院令第346号第三条第二款,国土资发〔2009〕200号“三(十)”,国土资厅发〔2004〕105号“一”)
6.申请人依法履行法定义务,依法依规开展勘查工作;(国务院令第242号第五条)
7.法律法规、规章文件规定的其他条件。(国务院令第242号第五条第一款(五))
(三)不予批准的情形
对不符合上述要求的,不予批准。
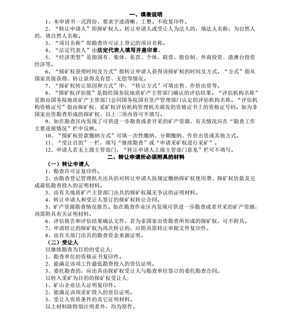
九、申请材料
(一)申请材料目录



备注:申请资料的电子文档要求见《关于探矿权、采矿权申请资料实行电子文档申报的公告》(国土资源部公告2007年第12号)
(二)申请材料提交
申请人通过国土资源部政务大厅提交材料。
企业(事业)法定代表人办理的,应提交单位出具的法定代表人证明(原件1份)和法定代表人身份证(复印件1份);委托他人办理的,应提交企业(事业)法定代表人的书面委托书(原件1份,加盖单位公章)和被委托人身份证(复印件1份)。
十、申请接收
窗口接收:国土资源部政务大厅(北京市西城区阜成门内大街64号)。
十一、办理基本流程
(一)接收报件和受理
国土资源部政务大厅对申请人报送的探矿权转让审批申请资料进行形式审查,材料齐全且符合申请材料目录要求的登记收件;主办司局受理前初审,符合法定要求,符合相关规定的,应当在5个工作日内受理。
(二)部内审批
国土资源部矿产开发管理司会同矿业权会审司局依据法律法规等有关规定,对探矿权转让审批申请资料进行审查,并报部审批。
(三)办理批复
国土资源部批准后,自作出审批决定之日起10个工作日内由政务大厅向申请人发送书面审批结果。
办理流程图见附件1。
十二、办理方式
一般程序
十三、办结时限
自受理申请之日起40日内作出审批决定。经本行政机关负责人批准,可以延长10日,并将延长期限的理由告知申请人。其中,办理过程中所需的公示、听证、招标、拍卖、检验、检测、检疫、鉴定和专家评审等时间,不计入时限。
十四、收费依据及标准
(一)收费环节
申请人收到国土资源部《领取矿产资源勘查许可证通知》后,在30日内按规定缴纳探矿权使用费。
(二)收费项目
1.探矿权登记费
2.探矿权使用费
(三)收费依据
1.《财政部 国家发展改革委关于取消停征和免征一批行政事业性收费的通知》(财税〔2014〕101号)
2.《矿产资源勘查区块登记管理办法》(国务院令第240号)第十二条第二款
(四)收费标准
1.探矿权登记费:暂停征收。
2.探矿权使用费:第一个勘查年度至第三个勘查年度,每平方公里每年缴纳100元;从第四个勘查年度起,每平方公里每年增加100元,但是最高不得超过每平方公里每年500元。
十五、审批结果
勘查许可证(式样见附件2)。
探矿权变更:当探矿权有下列情形时,探矿权人应当在勘查许可证有效期内,及时到登记管理机关申请变更登记:1.扩大或者缩小勘查区块范围的;2.改变勘查工作对象的;3.经依法批准转让探矿权的;4.探矿权人改变名称或者地址的。
探矿权延续:探矿权人当在勘查许可证有效期届满的30日前,到登记管理机关办理延续登记手续,每次延续时间不得超过2年。探矿权人逾期不办理延续登记手续的,勘查许可证自行废止。
十六、结果送达
作出行政决定后,应在10个工作日内,通过电话通知申请人,现场领取勘查许可证。
十七、申请人权利和义务
(一)申请人依法享有以下权利
1.申请人有权要求我部公示法律、法规、规章规定的我部职权范围内有关行政许可的事项、依据、条件、数量、程序、期限以及需要提交的全部材料的目录和行政许可格式文书等,有权要求我部对公示内容予以说明、解释和提供准确、可靠的信息。
2.在依法设定的行政许可事项和我部法定职权范围内,申请人有权向我部提出行政许可申请,并要求我部在法律、法规规定的期限内,依法定条件作出受理或者不受理的决定,同时出具加盖专用印章和注明日期的书面凭证。
3.申请人向我部提出行政许可申请,我部认为申请人提交的申请材料不齐全或者不符合法定形式时,申请人有权要求我部在提交申请材料的五日内一次性告知申请人需要补正的全部内容;我部逾期不告知申请人需要补正的全部内容或者申请人按照我部告知的补正要求补正全部申请材料后我部仍不受理的,申请人有权要求我部依法改正。
4.我部如不能在法定期限内作出行政许可决定的,申请人有权要求我部说明延长期限的理由并在法定的延长期限内作出决定。
5.对申请人提出的行政许可申请,我部作出准予行政许可决定的,申请人有权要求我部颁发符合法律、法规、规章规定并加盖印章的行政许可证件;我部作出不予行政许可决定的,申请人有权要求我部书面说明理由,申请人享有依法申请行政复议或者提起行政诉讼的权利。
6.法律法规规定的其他权利。
(二)申请人依法履行以下义务
1.申请人向我部提出行政许可申请,应当按照该行政许可事项的法定条件和我部关于申请文本的规范性要求,如实向我部提交全部申请材料和反映真实情况,并对其申请材料实质内容的真实性负责。
2.申请人取得我部行政许可后,应当依法从事该行政许可事项的活动,履行法律、法规、规章和我部行政许可决定对申请人从事该行政许可事项的活动所规定的义务。
3.申请人取得我部行政许可后,需要对行政许可的内容进行变更的,应当向我部提出变更申请,经我部同意后方可作出变更。
4.我部对申请人取得我部行政许可后从事行政许可事项的活动依法进行监督检查时,申请人应当支持和配合,如实提供有关情况和材料。
5.申请人依法取得的行政许可,除法律、法规规定依照法定条件和程序可以转让的外,不得转让。
6.法律法规规定的其他义务。
十八、咨询途径
(一)窗口、信函咨询:国土资源部政务大厅
(二)电话咨询:4000996938
(三)电子邮件咨询:xzspzx@mail.mlr.gov.cn
十九、监督投诉渠道
(一)监督、投诉电话:010-66151646
(二)监督、投诉邮箱:xzspts@mail.mlr.gov.cn
二十、办公地址和时间
(一)办公地址:国土资源部政务大厅(北京市西城区阜成门内大街64号)
(二)办公时间:周一至周五,上午8:30~11:30;
下午2:00~5:00
二十一、公开查询
自受理之日起40个工作日后(依法需要公示、听证、招标、拍卖、检验、检测、检疫、鉴定和专家评审的,所需时间不计算在本节规定的期限内),可通过电话、网站查询审批状态和结果。
查询电话:4000996938
查询网站:www.mlr.gov.cn
二十二、申请材料示范文本
见附件3
附件1
探矿权转让登记(非油气类)服务指南流程图

附件2
勘查许可证(式样)

附件3
相关申请材料示范文本









