采矿权采矿权人名称变更或矿山名称变更登记(非油气类)服务指南
NEWS-2018-12-19
分享采矿权采矿权人名称变更或矿山名称变更登记(非油气类)服务指南
一、适用范围
本指南适用于申请和办理下列开采项目的采矿权(扩大矿区范围)变更登记:
(一)国土资源部颁发采矿许可证的采矿权。
(二)原由省级国土资源主管部门颁发采矿许可证的采矿权,按照《关于规范勘查许可证采矿许可证权限有关问题的通知》(国土资发〔2005〕200号)、《关于调整钨和稀土矿勘查许可证采矿许可证登记权限有关问题的通知》(国土资发〔2007〕92号)等规定,扩大矿区范围变更登记应由国土资源部办理的。
黑龙江、贵州、陕西、新疆等省区及青海柴达木循环经济试验区的煤炭采矿权,以及有关采矿权整合等规定中已授权省级国土资源主管部门审批登记的开采项目除外。
已按《关于委托山西省国土资源厅等6个省级国土资源主管部门实施原由国土资源部实施的部分矿产资源勘查开采审批登记的决定》(国土资源部令第75号)规定,委托山西、福建、江西、湖北、贵州、新疆等省(区)国土资源主管部门审批登记的开采项目除外。
二、项目信息
(一)项目名称:开采矿产资源审批
(二)子项名称:采矿权变更登记
(三)审批类别:行政许可
(四)项目编码:12005
三、事项审查类型
前审后批。
四、审批依据
(一)《矿产资源法》第十八条第二款“矿山企业变更矿区范围,必须报请原审批机关批准,并报请原颁发采矿许可证的机关重新核发采矿许可证”。
(二)《矿产资源开采登记管理办法》(国务院令第241号)第十五条:“有下列情形之一的,采矿权人应当在采矿许可证有效期内,向登记管理机关申请变更登记:(一)变更矿区范围的;(二)变更主要开采矿种的;(三)变更开采方式的;(四)变更矿山企业名称的;(五)经依法批准转让采矿权的”。
五、受理机构
国土资源部政务大厅
六、决定机构
国土资源部
七、审批数量
无数量限制
八、申请条件
(一)申请人条件
1.申请人为原采矿权人。(国务院令第241号第十五条)
2.申请扩大矿区范围的,申请人应具有与矿山扩大矿区范围相适应的技术和设备。(国务院令第241号第五条、国土资发〔1998〕7号附件二、国土资发〔2007〕280号附件3)
(二)符合如下条件的,准予批准:
变更采矿权人名称或矿山名称(仅适用于非转让情形)
(1)在采矿权有效期届满30日前提出申请;(国务院令第241号第七条第二款)
(2)采矿权人履行了相关法定义务,涉及有偿处置的已按规定处置;(国务院令第152号第三十一条、国务院令第241号第十条、财建〔2006〕694号、财建〔2008〕22号、财建〔2010〕1018号)
(3)申请采矿权人名称变更的,须提交有关批准文件。(国务院242号令第十三条、国土资发〔2007〕280号附件3)。申请矿山名称变更的,应提交相关的依据性文件。(国土资发﹝2017﹞29号)
(三)不予批准的情形
不符合上述要求的,不予批准。
九、申请材料
(一)申请材料清单
变更采矿权人名称或矿山名称(仅适用于非转让情形)

注:电子文档的制作要求详见《国土资源部关于探矿权、采矿权申请资料实行电子文档申报的公告》(国土资源部公告2007年第12号)
(二)申请材料提交
申请人通过国土资源部政务大厅提交材料。
企业法定代表人办理的,应提交单位出具的法定代表人证明(原件1份)和法定代表人身份证(复印件1份);委托他人办理的,应提交企业法定代表人的书面委托书(原件1份,盖单位公章)和被委托人身份证(复印件1份)。
十、申请接收
窗口接收:国土资源部政务大厅(北京市西城区阜成门内大街64号)。
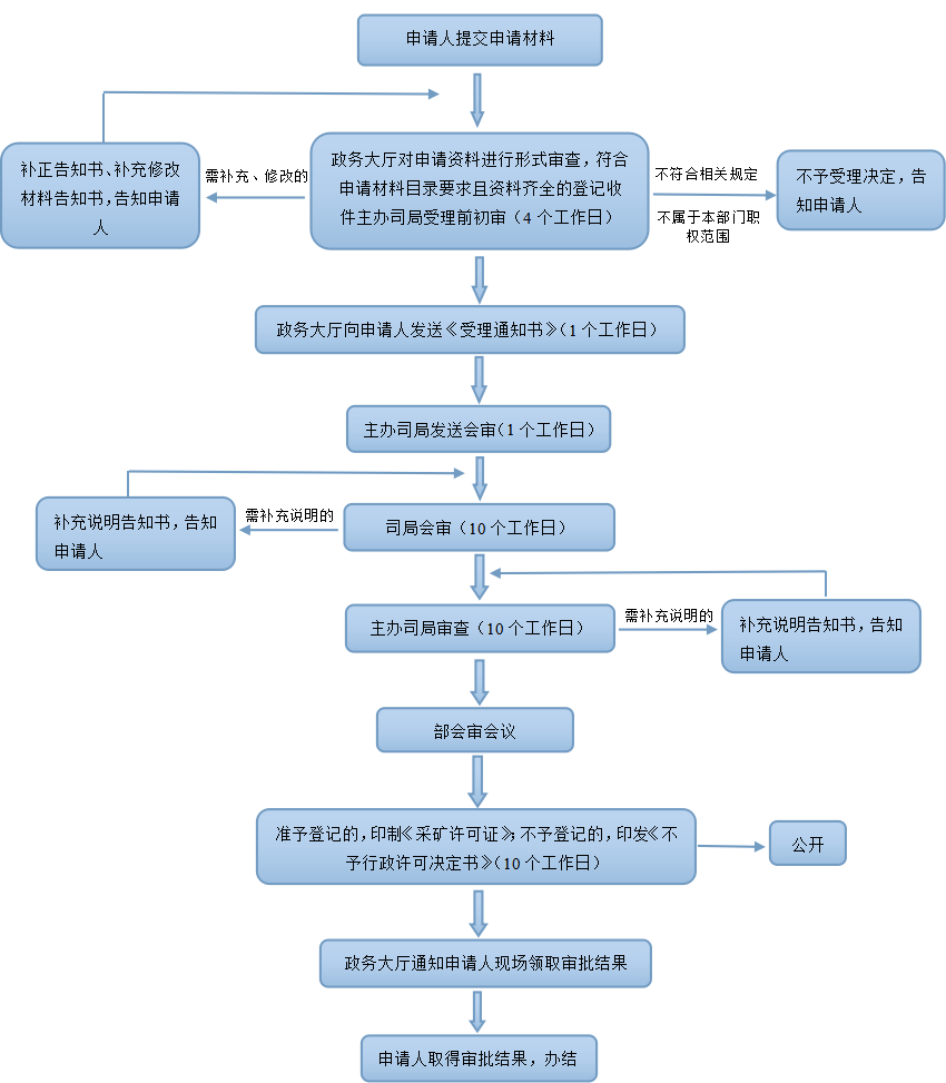
十一、办理基本流程
(一)接收报件和受理
国土资源部政务大厅接收申请人报送的新设采矿权登记申请资料。申报资料齐全、符合法定形式且不属于暂停受理情形的,应当在5个工作日内受理。
(二)部内审批
国土资源部矿产开发管理司会同矿业权会审司局依据法律法规等有关规定,对采矿权变更登记申请报件进行审查,并报部批准。
(三)办理批复
国土资源部批准后,自作出审批决定之日起10个工作日内由政务大厅向申请人发送书面审批结果。
办理流程图见附件。
十二、办理方式
一般程序
十三、审批时限
自受理申请之日起40日内作出审批决定。经本行政机关负责人批准,可以延长10日,并将延长期限的理由告知申请人。
其中,办理过程中所需的公示、听证、招标、拍卖、检验、检测、检疫、鉴定和专家评审等时间,不计入时限。
十四、审批收费依据及标准
(一)收费环节
申请人收到国土资源部《领取采矿许可证通知》后,在30日内按规定缴纳采矿权使用费。需缴纳采矿权价款的,申请人按缴款通知书或分期缴款批复缴纳价款。
(二)收费项目
1.采矿权登记费
2.采矿权使用费
3.采矿权价款
(三)收费依据
1.《财政部 国家发展改革委关于取消 停征和免征一批行政事业性收费的通知》(财税〔2014〕101号)
2.《矿产资源开采登记管理办法》(国务院241号令)第九条、第十条、第十一条
3.《关于采矿权申请登记书样式的通知》(国土资发〔1998〕14号)
4.《财政部 国土资源部关于深化探矿权采矿权有偿取得制度改革有关问题的通知》(财建〔2006〕694号)
5.《财政部 国土资源部关于探矿权采矿权有偿取得制度改革有关问题的补充通知》(财建〔2008〕22号)
6.《财政部 国土资源部关于加强对国家出资勘查探明矿产地及权益管理有关事项的通知》(财建〔2010〕1018号)
(四)收费标准
1.采矿权登记费:暂停征收
2.采矿权使用费:每平方公里每年1000元。矿区面积(或尾数)小于等于0.5平方公里的按0.5公里计,大于0.5小于1平方公里的按1平方公里计。
3.采矿权价款:按采矿权有偿处置结果收取。
十五、审批结果
采矿许可证(式样见附件2)。
采矿权变更:当采矿权有下列情形时,采矿权人应当在采矿许可证有效期内,及时到登记管理机关申请办理变更登记:1.变更矿区范围的;2.变更主要开采矿种的;3.变更开采方式的;4.变更矿山企业名称的;5.经依法批准转让采矿权的;6.变更矿山名称的。
采矿权延续:采矿权人应当在采矿许可证有效期届满前30日前,到登记管理机关办理延续登记手续。采矿权人逾期不办理延续登记手续的,采矿许可证自行废止。
十六、结果送达
作出行政决定后,应在10个工作日内,通过电话通知申请人,现场领取采矿许可证。
十七、申请人权利和义务
(一)申请人依法享有以下权利
1.申请人有权要求我部公示法律、法规、规章规定的我部职权范围内有关行政许可的事项、依据、条件、数量、程序、期限以及需要提交的全部材料的目录和行政许可格式文书等,有权要求我部对公示内容予以说明、解释和提供准确、可靠的信息。
2.在依法设定的行政许可事项和我部法定职权范围内,申请人有权向我部提出行政许可申请,并要求我部在法律、法规规定的期限内,依法定条件作出受理或者不受理的决定,同时出具加盖专用印章和注明日期的书面凭证。
3.申请人向我部提出行政许可申请,我部认为申请人提交的申请材料不齐全或者不符合法定形式时,申请人有权要求我部在提交申请材料的五日内一次性告知申请人需要补正的全部内容;我部逾期不告知申请人需要补正的全部内容或者申请人按照我部告知的补正要求补正全部申请材料后我部仍不受理的,申请人有权要求我部依法改正。
4.我部如不能在法定期限内作出行政许可决定的,申请人有权要求我部说明延长期限的理由并在法定的延长期限内作出决定。
5.对申请人提出的行政许可申请,我部作出准予行政许可决定的,申请人有权要求我部颁发符合法律、法规、规章规定并加盖印章的行政许可证件;我部作出不予行政许可决定的,申请人有权要求我部书面说明理由,申请人享有依法申请行政复议或者提起行政诉讼的权利。
6.法律法规规定的其他权利。
(二)申请人依法履行以下义务
1.申请人向我部提出行政许可申请,应当按照该行政许可事项的法定条件和我部关于申请文本的规范性要求,如实向我部提交全部申请材料和反映真实情况,并对其申请材料实质内容的真实性负责。
2.申请人取得我部行政许可后,应当依法从事该行政许可事项的活动,履行法律、法规、规章和我部行政许可决定对申请人从事该行政许可事项的活动所规定的义务。
3.申请人取得我部行政许可后,需要对行政许可的内容进行变更的,应当向我部提出变更申请,经我部同意后方可作出变更。
4.我部对申请人取得我部行政许可后从事行政许可事项的活动依法进行监督检查时,申请人应当支持和配合,如实提供有关情况和材料。
5.申请人依法取得的行政许可,除法律、法规规定依照法定条件和程序可以转让的外,不得转让。
6.法律法规规定的其他义务。
十八、咨询途径
(一)窗口、信函咨询:国土资源部电子政务大厅
(二)电话咨询:4000996938
(三)电子邮件咨询:xzspzx@mail.mlr.gov.cn
十九、监督和投诉渠道
(一)监督、投诉电话:010-66151646
(二)监督、投诉邮箱:xzspts@mail.mlr.gov.cn
二十、办公地址和时间
(一)办公地址:国土资源部政务大厅(北京市西城区阜成门内大街64号)
(二)办公时间:周一至周五 上午8:30~11:30
下午2:00~5:00
二十一、公开查询
自受理之日起 个工作日后(依法需要公示、听证、招标、拍卖、鉴定和专家评审的,所需时间不计算在本节规定的期限内),可通过电话、网站查询审批状态和结果。
(一)查询电话:4000996938
(二)查询网站:www.mlr.gov.cn
附件
采矿权变更登记(非油气类)办理流程图
